一、概述
前段时间安信可做活动买了一块ESP32-C3F-KIT开发板想用来测试ESP32-C3这块risc-v内核的芯片。东西挺便宜,但是设计非常不合理。不知道安信可是不是该换工程师或者领导了。
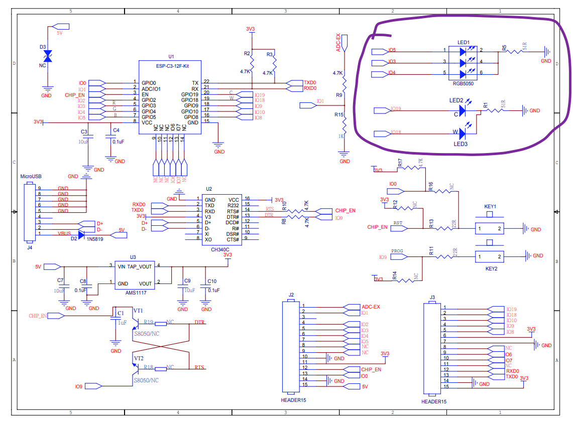
这块板子为了图方便使用了一颗RGB LED和两颗0603的LED,其中一颗是高亮的。我看了看原理图所有LED竟然都是拉电流。这也就算了,竟然多个LED上的串电阻只有51欧姆。导致的结果是这LED很亮,但是Green和Blue这两颗灯驱动不了。我还是建议大家买原厂的开发板和模块吧。质量更可靠更安心就是稍微贵一点。

好了言归正传,因为这个版本的芯片可能是早期的版本。在使用最新的ESP-IDF 4.3.1的时候会出现一些问题版本兼容的问题。
二、问题
我使用的是vscode和vscode伤的esp-idf插件。这个是用还是比较方便的,具体配置过程我就不细讲。但是建议用户不要用git clone的方法下载esp-idf。因为这种方式在国内会很慢而且里面包含的工具什么的很难顺利下载。最好开vpn。即便如此还是建议大家直接下载release版本。这个里面包含的东西会更完整一点。在mac和win上都顺利搭建了测试环境,还是不错的。
在上手这个工程的时候我首先使用的是官方的blink程序,并修改blink led对应的引脚,我测试的是18号引脚上的指示灯。编译下载都很顺利,但是程序却不能正常运行。这时候用vscode上自带的monitor会发现内容快速刷新,什么也看不到。因此我建议用另一个专门的串口工具监视一下。这时候你能清楚的看到提示你。当前的版本不匹配。那怎么修改呐?
三、方案
第一种方法是运行menuconfig按照下面的路径修改:




或者直接在vscode的配置里面找到ESP32-Specific里面修改。

默认是REV3,改到3以下就行。然后重新编译少些就可以了。